收藏本站   |  English 
 
   
  新闻中心
  Enter Jilinsengong
 
    当前位置:首页 >新闻中心 >时事热点

国家发展改革委等十部委关于印发全国特色小镇规范健康发展导则的通知
【2021-10-08】       点击: 1945次        来源:国家发展改革委       

发改规划〔2021〕1383号

各省、自治区、直辖市及计划单列市、新疆生产建设兵团发展改革委、自然资源主管部门、生态环境厅(局)、科技厅(局)、工业和信息化厅(局)、商务主管部门、文化和旅游厅(局)、农业农村厅(局、委)、体育行政部门、市场监管局(厅、委):

  为深入贯彻落实习近平总书记重要批示指示精神,按照《国务院办公厅转发国家发展改革委关于促进特色小镇规范健康发展意见的通知》(国办发﹝2020﹞33号)要求,经城镇化工作暨城乡融合发展工作部际联席会议第三次会议审议通过,现印发全国特色小镇规范健康发展导则,请认真贯彻执行。

国家发展改革委
自然资源部
生态环境部
科技部
工业和信息化部
商务部
文化和旅游部
农业农村部
体育总局
市场监管总局
2021年9月27日


全国特色小镇规范健康发展导则

  近年来各地区特色小镇建设取得一定成效,涌现出一批精品特色小镇,促进了经济转型升级和新型城镇化建设,但也出现了部分特色小镇概念混淆、内涵不清、主导产业薄弱等问题。为加强对特色小镇发展的指导引导、规范管理和激励约束,结合各地区各有关部门实践探索,现围绕特色小镇发展定位、空间布局、质量效益、管理方式和底线约束等方面,提出普适性操作性的基本指引。

  一、发展定位

  准确把握特色小镇发展定位,明确概念内涵、功能作用和主导产业,将之作为发展特色小镇的基础和前提。

  (一)概念内涵。特色小镇是现代经济发展到一定阶段产生的新型产业布局形态,是规划用地面积一般为几平方公里的微型产业集聚区,既非行政建制镇、也非传统产业园区。特色小镇重在培育发展主导产业,吸引人才、技术、资金等先进要素集聚,具有细分高端的鲜明产业特色、产城人文融合的多元功能特征、集约高效的空间利用特点,是产业特而强、功能聚而合、形态小而美、机制新而活的新型发展空间。

  (二)功能作用。特色小镇是经济高质量发展的新平台,依托小尺度空间集聚细分产业和企业,促进土地利用效率提升、生产力布局优化和产业转型升级;是新型城镇化建设的新载体,疏解大城市中心城区非核心功能,吸纳农业转移人口进城就业生活,促进农业转移人口市民化和就近城镇化;是城乡融合发展的新支点,承接城市要素转移,支撑城乡产业协同发展。

  (三)产业主导。特色小镇应秉持少而精、少而专方向,在确实具备客观实际基础条件的前提下确立主导产业,宜工则工、宜商则商、宜农则农、宜游则游,找准优势、凸显特色,切不可重复建设、千镇一面,切不可凭空硬造、走样变形,切不可一哄而上、贪多求全。制造业发达地区可着重发展先进制造类特色小镇,先进要素集聚地区可着重发展科技创新、创意设计、数字经济及金融服务类特色小镇,拥有相应资源禀赋地区可着重发展商贸流通、文化旅游、体育运动及三产融合类特色小镇。

  二、空间布局

  遵循经济规律、城镇化规律和城乡融合发展趋势,因地制宜、实事求是,合理谋划设计特色小镇空间布局。

  (四)区位条件。特色小镇布局应依据国土空间规划,立足不同地区区位优势、产业基础和比较优势,在拥有相对发达块状经济或相对稀缺资源的区位进行布局。科学严谨论证布局选址可行性,以优化发展原有产业集聚区为主、以培育发展新兴区域为辅,重点布局在城市群、都市圈等优势区域或其他有条件区域,重点关注市郊区域、城市新区及交通沿线、景区周边等区位。

  (五)建设边界。特色小镇应边界清晰、集中连片、空间相对独立、四至范围精确,生产生活生态空间保持合理比例。在严格节约集约利用土地的同时,特色小镇规划用地面积下限原则上不少于1平方公里,其中建设用地面积原则上不少于1/2平方公里,保障生产生活所需空间和多元功能需要;规划用地面积上限原则上不多于5平方公里,保障打造形成一刻钟便民生活圈需要,文化旅游、体育运动及三产融合等类型特色小镇规划用地面积上限可适当提高。鼓励盘活存量和低效建设用地,强化老旧厂区和老旧街区等存量片区改造。

  (六)空间功能。特色小镇应在聚力发展主导产业的基础上,推进生产生活生态“三生融合”、产业社区文化旅游“四位一体”,打造优质服务圈和繁荣商业圈。叠加现代社区功能,提高物业服务质量,结合教育医疗养老育幼资源整体布局提供优质公共服务,完善商贸流通和家政等商业服务。叠加文化功能,挖掘工业文化等产业衍生文化,建设展示整体图景和文化魅力的公共空间,赋予独特文化内核及印记,推动文化资源社会化利用。叠加旅游功能,促进产业与旅游相结合,寓景观于产业场景,增加景观节点和开敞空间,实现实用功能与审美功能相统一。

  (七)风貌形态。特色小镇建设应体现风貌整体性、空间立体性、平面协调性。尊重原有自然格局,促进地形地貌、传统风貌与现代美学相融合。推进多维度全域增绿,建设“口袋公园”及小微绿地,绿化覆盖率原则上不低于30%,有条件的可依托既有水系营造蓝绿交织的空间形态。体现建筑外观风格特色化和整体性,控制适宜的建筑体量和高度。注重塑造色彩体系,加强屋顶、墙体、道路等公共空间美化亮化。

  三、质量效益

  坚持质量第一、效益优先,确保特色小镇投入强度够、质效水平高、创新活力足、低碳效应强。

  (八)投入强度。特色小镇应聚焦产业细分门类,结合产业发展现状,选择一个最有基础、最具潜力的门类作为主导产业,打造形成具有核心竞争力的特色产业。做强做精特色产业集群,特色产业投资占总投资比例原则上不低于60%,培育竞争优势强的领航企业。确保投资具备一定强度,建设期内建设用地亩均累计投资额原则上不低于200万元/亩,有条件地区可进一步提高,避免将一般项目组团甚至单体项目命名为“特色小镇”。

  (九)质效水平。特色小镇应聚焦高端产业和产业高端环节,提升产业价值链和产品附加值,全员劳动生产率原则上不低于20万元/人。坚持经济发展就业导向,扩大就业容量、提高就业质量,单个特色小镇吸纳就业人数原则上不少于2000人。建设用地亩均缴纳税收额原则上不低于10万元/年,有条件地区可进一步提高。文化旅游类特色小镇接待游客人数原则上不少于50万人次/年。

  (十)创新活力。特色小镇应聚焦创新创业,培育新产业新业态新商业模式,“三新”经济增加值占生产总值比重原则上不低于20%。先进制造、科技创新、创意设计、数字经济类特色小镇研发经费投入强度原则上不低于2.5%。健全研发设计、成果孵化、金融导入、场景应用相结合的创新创业服务体系。推动公共设施和建筑等物联网应用,公共设施基本实现智能化。

  (十一)绿色低碳。特色小镇应按照碳达峰碳中和要求,协同推进经济高质量发展和生态环境高水平保护。推动能源清洁低碳安全高效利用,引导非化石能源消费和分布式能源发展,有条件的可开展屋顶分布式光伏开发,推行清洁取暖和合同能源管理。促进工业、建筑、交通等领域低碳转型,坚决遏制“两高”项目盲目发展,大力发展绿色建筑,推广装配式建筑、节能门窗和绿色建材,推进绿色施工。加强再生水利用。

  四、管理方式

  坚持高标准、严要求,统筹加强特色小镇建设发展的全环节管控,建立特色小镇全生命期管理机制。

  (十二)方案编制。市县级人民政府应根据本导则要求,结合当地经济社会发展规划及国土空间规划,组织会同有关方面编制单个特色小镇建设方案,明确特色产业、四至范围、功能分区、投资运营主体、重点项目、建设方式、投融资模式、盈利模式等事项,落实国土空间规划确定的地块用途、容积率等管控要求。对方案的科学性可行性合规性进行把关,组织相关领域专家进行研究论证,必要时以公布方案草案、组织听证会等方式听取意见。

  (十三)清单管理。省级发展改革部门应会同有关部门,按照严定标准、统一管理原则,建立本省份特色小镇清单。纳入清单的应具备本导则提出的基础条件,建设完成后应达到本导则明确的各项指标要求。坚持严控数量、提高质量,人均GDP少于1万美元省份的清单内特色小镇原则上不多于50个,鼓励控制在30个以内。每年年底前公布清单,并报送国家发展改革委纳入全国特色小镇信息库。国家发展改革委对各省份特色小镇清单实行“窗口指导”,加强监督、引导和督促调整。未纳入各省份特色小镇清单的,各单位各机构不得自行冠名“特色小镇”或自行开工建设。

  (十四)动态调整。省级发展改革部门应会同有关方面,切实做好存量特色小镇管理,对此前国务院各有关部门或行业协会、地方各级人民政府、市场主体已建设或命名的特色小镇进行全面审核,将符合本导则要求及本省份管理细则的特色小镇纳入清单,不符合的进行清理或更名。加强增量特色小镇管理,对市县级人民政府动态报送的每个特色小镇建设方案进行及时审核,将通过审核的特色小镇纳入清单。对清单内特色小镇进行定期评估,实行有进有退、优胜劣汰。

  (十五)建设方式。坚持市场化运作、突出企业主体地位,鼓励通过政策激励引导、盘活存量资产、挖掘土地潜在价值等方式,培育专业性的特色小镇投资运营主体,引导大中小微企业联动发展。更好发挥政府作用,根据需要引导平台公司参与,加快项目审批(核准、备案)、用地、环评、施工许可等前期工作,依规开展土地综合整治,布局管网、交通等市政公用设施和产业配套设施,开展综合体项目整体立项、建设用地多功能复合利用等探索试验。

  (十六)投融资模式。建立以工商资本及金融资本为主、以政府有效精准投资为辅的投融资模式。现金流健康的经营性项目、具备一定市场化运作条件的准公益性项目,主要通过特色小镇投资运营主体自有资金先期投入,其中符合条件项目可通过申请注册发行企业债券、鼓励引导银行业金融机构特别是开发性政策性金融机构参与等方式予以中长期融资支持。公益性项目主要通过各级财政资金予以投入,其中符合条件项目可按规定分别纳入中央预算内投资、地方政府专项债券支持范围。

  五、底线约束

  加强对特色小镇建设的动态监管,有效防范各类潜在风险,确保不突破各项红线底线。

  (十七)合规用地底线。严格落实永久基本农田、生态保护红线、城镇开发边界,不得改变国土空间规划确定的空间管控内容,遏制耕地“非农化”、防止“非粮化”。坚持土地有偿使用,按宗地确定土地用途,经营性建设用地必须通过招标拍卖挂牌等方式确定土地使用者,不得设置排他性竞买条件。

  (十八)生态环保底线。严格落实区域生态环境分区管控方案和生态环境准入清单要求。加强山水林田湖草系统治理修复监管,保护重要自然生态系统、自然遗迹、自然景观和生物多样性,严禁违法违规占用以国家公园为主体的自然保护地,严禁挖湖造景。严防污染物偷排和超标排放,防控噪声和扬尘污染,因地制宜配备污水、垃圾、固废、危废、医废收集处理等环境基础设施。

  (十九)债务防控底线。严控地方政府债务风险,县级政府法定债务风险预警地区不得通过政府举债建设,不得以地方政府回购承诺或信用担保等方式增加地方政府隐性债务。综合考虑地方现有财力、资金筹措和还款来源,稳妥把握公共设施开工建设节奏。

  (二十)房住不炒底线。严防房地产化倾向,特色小镇建设用地主要用于发展特色产业,其中住宅用地主要用于满足特色小镇内就业人员自住需求和职住平衡要求。除原有传统民居外,特色小镇建设用地中住宅用地占比原则上不超过30%,鼓励控制在25%以下。结合所在市县商品住房库存消化周期,合理确定住宅用地供应时序。

  (二十一)安全生产底线。严格维护人民生命财产安全,健全规划、选址、建设、运维全过程安全风险管控制度。建立企业全员安全生产责任制度,压实企业安全生产主体责任。督促企业按照行业安全生产规程标准,建立安全风险预防控制体系。

  (二十二)监测监督管理。地方各级人民政府应加强动态监管,对违反以上五条底线的行为要限期整改,对性质严重的要抓紧清理;对行政建制镇错误命名的虚假“特色小镇”、单纯房地产开发等项目自我冠名的“某某小镇”,以及停留在纸面上、并未开工建设的虚拟“特色小镇”,要立即除名。各级发展改革部门在开展项目审批(核准、备案)等工作时,应加强对项目名称的把关指导,规范使用特色小镇全称、防止简称为小镇,防止各省份特色小镇清单外项目命名为“特色小镇”。

  国办发﹝2020﹞33号文件和本导则,是全国特色小镇发展的基本遵循。各省份可以此为依据,制定本省份特色小镇管理细则。本导则发布之日起,此前国务院各有关部门和单位印发的特色小镇文件同时废止。

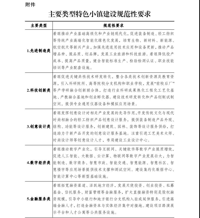
  附件:主要类型特色小镇建设规范性要求

上一条: 习近平:加强国家生物安全风险防控和治理体系建设 提高国家生物安全治理能力 (点击:1896次)
下一条: 推动经济社会发展全面绿色转型 (点击:1899次)
 
你是第109385277位浏览者
   集团网站群  |  其他链接  |  网站统计  |  常见问题    |  网站声明
Copyright 2014 jlsgjt.com All Rights Reserved         Tel:0431-88916565/88480448